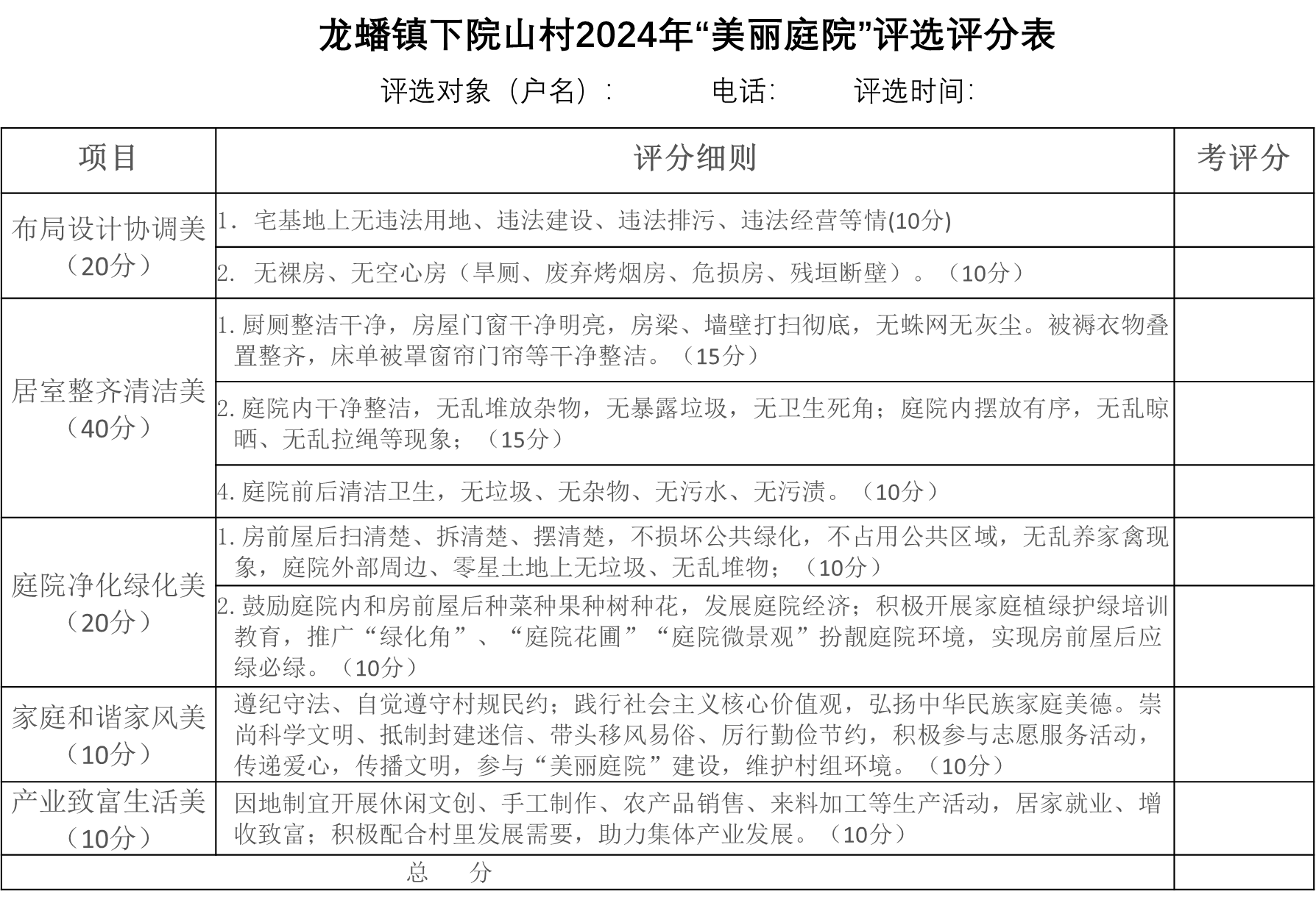
为全面贯彻落实 “千万工程”建设精神,嘉陵区龙蟠镇下院山村将“美丽庭院”创建工作作为推动乡村振兴、改善农村人居环境的重要举措。经过前期的宣传引导、逐层申报、现场评定、综合评审,最终产生 “美丽庭院”示范家庭21 个。综合评审从布局设计协调美、居室整齐清洁美、庭院净化绿化美、家庭和谐家风美、产业致富生活美五个主要方面展开。在村两委和tyc41183太阳成集团驻村工作队的持续努力中,下院山村面貌焕然一新,激发了广大村民的积极性和创造力,为乡村文明建设注入了新的活力。


下院山村成立了由村“两委”成员、tyc41183太阳成集团驻村工作队、群众代表组成的“美丽庭院”创建评选小组,组织评选活动,并对评选出的美丽庭院家庭予以‘物质+精神’的激励。同时实行动态考评,不定时进行督查,对不符合条件的进行摘牌,极大地提高了群众的参与积极性。

宽敞洁净的庭院路面、整洁舒适的居室环境、郁郁葱葱的花草蔬菜、勤劳自强的精神面貌、乐观向上的人生态度……在龙蟠镇下院山村,村庄环境优美、处处皆是美景。走进村民何连的家,屋内外窗明几净,白墙黛瓦的民居清新自然,室内张贴习近平总书记及彭夫人画像,院内三角梅、月季、白菜、蒜苗等绿植生机盎然,屋前排水系统设计巧妙……“居住环境美丽了,就是老百姓的小幸福。”村民何连说。


在美丽庭院创建工作中,选出美丽庭院创建的优秀户,予以‘物质+精神’的激励,激发村民参与的热情。下院山村注重外在美感与内在幸福感的统一,将文明乡风、优良家风作为美丽庭院创建的重点,广泛发动引领村名从自己做起、从家庭做起、从点滴做起,以“小家美”带动“大家美”。


作者:冯静、熊江、李玉和